各位考生:
欢迎调剂报考山东交通学院攻读硕士研究生!根据《山东交通学院2026年硕士研究生招生复试录取工作方案》和我校一志愿复试拟录取情况,2026年我校所有专业(领域)均接收考生调剂,复试方式均为网络远程复试。为帮助考生及时了解我校调剂复试有关事项,现公告如下:
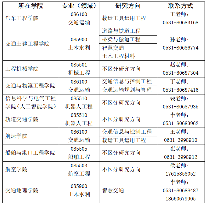
一、接收调剂专业情况

二、调剂要求
我校只接收英语语种考生调剂,且必须满足调剂基本条件方能申请调剂:
1.符合调入专业的报考条件;
2.初试成绩符合第一志愿报考专业在调入地区的全国初试成绩基本要求;
3.调入专业与第一志愿报考专业相同或相近,原则上应在同一学科门类范围内;
4.初试科目与调入专业初试科目相同或相近,其中初试全国统一命题科目应与调入专业全国统一命题科目相同(考生初试统考科目涵盖调入专业所有统考科目的,视为相同)。
考生仅可申请我校同一批次一个学院一个专业(或研究方向)的调剂复试。
三、调剂程序
(一)所有调剂考生须在规定时间内通过中国研究生招生信息网(以下简称研招网)“全国硕士生招生复试调剂服务系统”进行报名。我校不接收其他渠道调剂考生。
(二)“全国硕士研究生招生复试调剂服务系统”中调剂意向采集模块(以下简称:预调剂系统)已于3月27日开通,我校将在预调剂系统发布调剂考生第一志愿专业范围、初试限制专业科目、调剂计划缺额情况等信息,请有意向调剂我校的考生及时关注并填写意向调剂志愿。
(三)全国硕士生招生复试调剂服务系统(正式调剂系统)将于2026年4月8日开通,我校首次调剂系统开放时间为4月8日0:00至中午12:00。已填写意向调剂志愿的考生须在此时间段再次确认调剂信息。
(四)各招生学院对考生资格进行初审,确定考生的调剂资格并发送复试通知,请考生及时查看研招网“复试通知”并在规定时间内进行网上确认。
(五)调剂考生复试内容、复试要求和复试安排请关注各招生学院网站相关公告及通知。同等学力加试由相关招生学院负责。加试科目见《山东交通学院2026年硕士研究生招生章程》(研究生工作处网站)。加试科目成绩不合格者,不得录取。
(六)调剂复试结束后,研究生工作处将汇总各招生学院报送的同批次拟录取名单,并经学校研究生招生委员会审议通过后,在我校研究生工作处网站进行公示,并在调剂系统里给合格考生发送拟录取通知。被“拟录取”的考生须在规定时间内网上确认接受拟录取。
(七)我校调剂考生调剂志愿锁定时间为36个小时。
四、资格审查材料
为减少调剂考生复试时间,请调剂考生提前准备好相关材料扫描电子版,已备相关二级学院网上审核:①应届毕业生提交材料:准考证、身份证、学籍在线验证报告、学生证等;②往届毕业生:准考证、身份证、学历证书、学历证书电子注册备案表等;③国外学历学位考生:准考证、身份证、学历证书、教育部留学服务中心提供的国外学历学位认证书。
以上所有调剂考生还需同步提交《诚信复试承诺书》(本人手写签字)和《思想政治素质和品德考核表》(由考生本人档案或工作所在单位的人事、政工部门填写并加盖印章)扫描电子版。纸质版考生开学报到时提交。
五、调剂信息查询
考生可登录研招网或在我校研究生工作处网站及相关二级学院网站查询我校相关调剂信息,包括接受调剂专业、缺额、第一志愿专业范围及初试限制专业科目、调剂复试通知、进入调剂复试考生名单和拟录取名单等。
六、其他
(一)请各位考生按照复试时间安排,提前准备相关材料,做好复试规划。听从复试老师安排,提前做好网络复试“双机位”调试,准时参加复试,不参加复试者视为主动放弃复试资格。
(二)请在在规定时间内完成复试费缴纳和心理健康测试。复试费一经缴纳,概不退回。所有参加复试考生均须在复试前完成缴费,逾期不缴费者视为主动放弃复试资格。
(三)各学院调剂复试差额比例见各招生学院网站。